2026体育生升学新出路!体育高考外还有单招和高水平运动队招生 别只盯体育高考!2026三大升学赛道全解密,选错可能错失大学梦!对于许多怀揣体育梦想的学子而言,升学之路似乎总是与“体育高考”紧密相连。然而,你是否知道... admin2026-03-2566 阅读0 评论
2026年多校停招高水平运动队,体育特长生出路在哪? 近日,河南理工大学发布公告称,自2026年起停止高水平运动队招生;山东中医药大学发布公告称,自2026 年起停止高水平运动队武术项目招生。什么是高水平运动队?教育部最新规定是什么?... admin2026-03-1013 阅读0 评论
体校与普通体育中专择校、拿证及考大学差异全解析 四川省弘博艺体校刘老师1137篇原创一、核心择校:体校 vs 普通体育中专(怎么选)两者均为中职学籍,可升学,但培养目标与资源差异显著,你的情况优先体校。... admin2026-03-0623 阅读0 评论
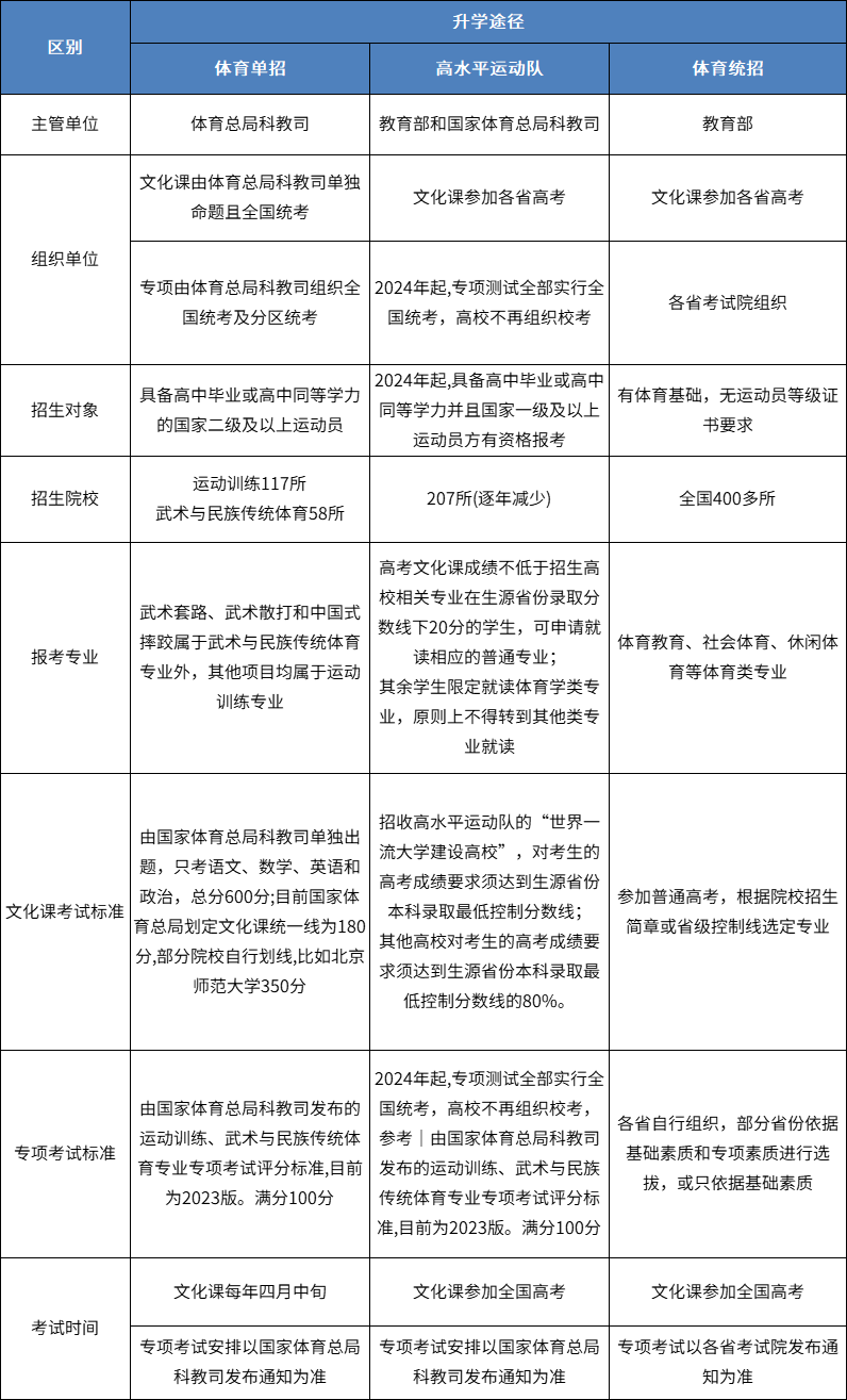
高考体育生统考招生流程全解析,四类考生家长必看区别点 体育生统考招生流程体育生高考大致分为四类:高水平、体育单招、体育教育(社会体育)、特长生。每一类都有不同,在此提醒有意报考体育生的学生和家长一定要有所了解,弄明白他们之间的区别。... admin2026-03-0624 阅读0 评论
高考体育生必看:除了单招和高水平,这5条路也能上大学 关于体育生考学,大家一般都会说:体育单招、高水平运动队、体育统招,这三条考学途径。那么作为体育生,你知道这... admin2026-03-0566 阅读0 评论